Mogelijkheden ontdekken. Beweging creëren.
Ik help managers, teams en organisaties om via communicatie nieuwe kansen te zien én stevig in beweging te brengen.

Wat ik voor je doe
In organisaties waar veel tegelijk speelt, is het soms lastig om scherp te krijgen waar verandering kan beginnen. Zeker als je werkt met verschillende belangen, partners en verwachtingen — en ondertussen het gewone werk doorgaat. In die complexiteit hoef je het niet alleen te doen.
Ik help managers, teams en organisaties om overzicht en rust te creëren. Ik maak ideeën concreet, verbind mensen en breng beweging op gang — met communicatie als rode draad, passend bij jullie schaal, tempo en context.
Ik ben jouw strategisch sparringpartner communicatie en mogelijkheden-architect. Want ik blijf kansen zien en help om ze te verzilveren.
Houden dit soort vragen je bezig?
- Hoe regel ik de communicatie bij de implementatie van veranderingen?
- Hoe versterken we samenwerking via interne communicatie?
- Hoe kunnen we de netwerkkwaliteit in onze samenwerking versterken?
Herkenbaar? Dan zit je hier goed.
Hoe ik jou kan helpen?
Met analyse: een stakeholder- en krachtenveldinzicht dat helderheid geeft.
Met strategie: scherpe keuzes en een leidraad die ook zonder mij verder werkt.
Met verbinding: mensen aan boord, met oog voor ieders unieke bijdrage en wat al aanwezig is.
Met beweging: van plan naar actie — met ritme, bijsturen en leren.
Ik verruim jouw blik
en versterk je rol
Mijn portfolio
Om je een idee te geven van wat ik kan betekenen zie je een hier een paar voorbeelden.

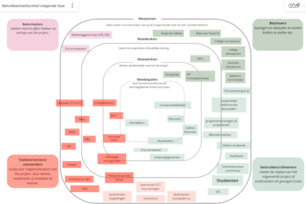
Implementatie Canvas (LMS)
Een grote mbo-instelling stapte over op een nieuw leermanagementsysteem. Veel verschillende teams en de vraag: hoe krijgen we teams mee en laten we dit aansluiten bij onze onderwijsambitie?
Ik bracht de context en stakeholders in beeld en vertaalde dit naar heldere communicatiekeuzes in een strategie.
Effect: richting, houvast en verbinding tussen voorlopers en meerderheid.

Fusie
mbo-instellingen
In het fusietraject van twee mbo's liep de druk op en speelden gevoeligheden steeds meer op. Mijn rol was het blijven zoeken van samenwerking, best practices en het vormgeven van de communicatie in het voortraject en het neerzetten van de eerste bouwstenen: het koepelverhaal, de kernboodschappen en een gezamenlijk platform.
Effect: duurzame voortgang, en zichtbaarheid van mijlpalen.

Analyse klantenbestand
Een franchisehouder wilde beter onderbouwde keuzes kunnen maken over klanten en aanbod en werkte vooral op eigen waarneming en gevoel.
Ik voerde een nulmeting uit, analyseerde de website en het klantenbestand en vertaalde inzichten naar concrete vervolgstappen (incl. dashboard).
Effect: scherpere focus op de juiste klantgroep en beter onderbouwde keuzes.
